Datenqualitätsprüfungen - Neuberechnung
Um die höchstmögliche Datenqualität sicherzustellen, führen wir täglich eine Datenqualitätsprüfung für alle aktuellen Emissionsberechnungen durch. Dieser Prozess ermöglicht es uns, unvollständige oder fehlerhafte Daten, die durch technische Probleme entstehen können, proaktiv zu erkennen und zu korrigieren. Obwohl solche Probleme nur selten auftreten, gewährleistet die fortlaufende Überwachung, dass deine Daten korrekt und zuverlässig bleiben.
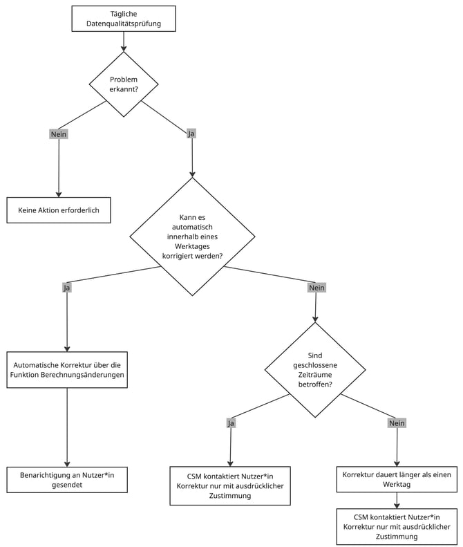
Behandlung von Problemen
Wenn potenzielle Probleme bei den aktuellen Emissionsberechnungen festgestellt werden, finden die folgenden Schritte statt:
1. Automatische Korrektur innerhalb eines Werktags
- Wenn die betroffenen Daten innerhalb eines Werktags automatisch korrigiert werden können, wird die Korrektur über die Funktion Berechnungsänderungen vorgenommen.
- Du erhältst eine Benachrichtigung über die durchgeführte Korrektur.
- Alle Änderungen können im Tab Berechnungsänderungen eingesehen werden.
- Diese Korrekturen werden automatisch angewendet und können von den Nutzenden weder akzeptiert noch abgelehnt werden.
2. Geschlossene Zeiträume bleiben unberührt
- Wir ändern niemals Daten innerhalb geschlossener Zeiträume ohne ausdrückliche Zustimmung des Kunden.
- Wenn geschlossene Zeiträume betroffen sind, werden nur Daten außerhalb geschlossener Zeiträume automatisch korrigiert.
- Dein Customer Success Manager (CSM) wird dich kontaktieren, um zu besprechen, wie mit Korrekturen innerhalb geschlossener Zeiträume umzugehen ist.
- Korrekturen innerhalb geschlossener Zeiträume werden nur mit deiner ausdrücklichen Zustimmung durchgeführt.
3. Korrekturen, die länger als einen Werktag dauern
- Wenn der Korrekturprozess länger als einen Werktag dauert, wird sich dein CSM mit dir in Verbindung setzen.
- Das Problem und mögliche Lösungsoptionen werden gemeinsam besprochen.
- Die Korrektur wird nur mit deiner ausdrücklichen Zustimmung durchgeführt
.jpg?width=670&height=792&name=Data%20quality%20checks%20decision%20tree%20-%20DE%20(1).jpg)
Für weitere Informationen zu unseren Datenqualitätsprüfungen kontaktiere uns unter support@cozero.io oder über die grüne Chat-Blase in der App. Für zusätzliche Unterstützung wende dich bitte an deinen Customer Success Manager (CSM).
Fragen oder Feedback?
Unser Ziel ist es, sicherzustellen, dass du immer genau weißt, was mit deinen Emissionsdaten passiert. Wenn du Fragen, Anmerkungen oder Ideen hast, schreib uns einfach an support@cozero.io Wir möchten diese Funktion gemeinsam mit dir weiter verbessern – basierend auf deinem Feedback.